招标采购

INVESTMENT INFORMATION

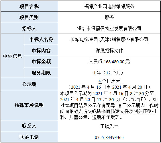
福保产业园电梯维保服务项目中标结果公示

发布时间:2021/04/16

福保产业园电梯维保服务(深圳市建设工程材料设备询价采购网络服务平台招标编号:SZXJCG-S202103100011)已完成评审,现将本项目评审的相关情况及结果进行公示,具体内容如下:

                                                        深圳市乐鱼leyu物业发展有限公司    

                                             2021年416

Become a supplier

成为供应商

我司面向社会长期征集战略合作伙伴,欢迎有意合作者前来联系。